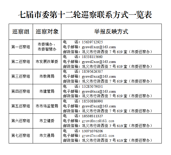
按照市委巡察工作部署,截至10月25日,七届巩义市委第十二轮巡察完成进驻工作。本轮巡察共7个巡察组,对市委编办等3家单位党组织开展常规巡察,对市教育局等5家单位党组织开展巡察“回头看”,巡察时间50天。
巡察期间,各巡察组均开通联系电话、电子信箱,并在被巡察单位办公区设立联系信箱,主要受理被巡察党组织领导班子及其成员,以及下一级党组织主要负责人和重要岗位领导干部违反党的政治纪律、组织纪律、廉洁纪律、群众纪律、工作纪律和生活纪律等方面的问题举报和反映。接收来电时间为工作日,受理截止日期为12月5日。对不属于巡察受理范围的事项,按规定转被巡察单位或有关部门办理。同时,巡察期间,还可以通过手机扫描“郑在巡”二维码向巡察组反映问题和线索。
欢迎被巡察单位和社会各界对巡察工作和巡察干部进行监督。监督电话分别是:市纪委监委监督举报电话0371-12388;市委组织部监督举报电话0371-12380。

“郑在巡”二维码
